¹úÎñÔº°ì¹«Ìü¹ØÓÚÓ¡·¢“Ê®ËÄÎå”ÖÐÒ½Ò©Éú³¤ÍýÏëµÄ֪ͨ
ÎÄÕÂȪԴ£ºÖлªÈËÃñ¹²ºÍ¹úÖÐÑëÈËÃñÕþ¸®¹ÙÍø
¹úÎñÔº°ì¹«Ìü¹ØÓÚÓ¡·¢¡°Ê®ËÄÎ塱
ÖÐÒ½Ò©Éú³¤ÍýÏëµÄ֪ͨ
¹ú°ì·¢¡²2022¡³5ºÅ
¸÷Ê¡¡¢×ÔÖÎÇø¡¢Ö±Ï½ÊÐÈËÃñÕþ¸®£¬¹úÎñÔº¸÷²¿Î¯¡¢¸÷Ö±Êô»ú¹¹£º
¡¶¡°Ê®ËÄÎ塱ÖÐÒ½Ò©Éú³¤ÍýÏë¡·ÒѾ¹úÎñÔºÔ޳ɣ¬ÏÖÓ¡·¢¸øÄãÃÇ£¬ÇëÈÏÕæ¹á³¹Ö´ÐС£
¹úÎñÔº°ì¹«Ìü
2022Äê3ÔÂ3ÈÕ
£¨´Ë¼þ¹ûÕæÐû²¼£©
¡°Ê®ËÄÎ塱ÖÐÒ½Ò©Éú³¤ÍýÏë
Ϊ¹á³¹Âäʵµ³ÖÐÑë¡¢¹úÎñÔº¹ØÓÚÖÐÒ½Ò©ÊÂÇéµÄ¾öÒé°²ÅÅ£¬Ã÷È·¡°Ê®ËÄÎ塱ʱÆÚÖÐÒ½Ò©Éú³¤Ä¿µÄʹÃüºÍÖØµã²½·¥£¬ÒÀ¾Ý¡¶ÖлªÈËÃñ¹²ºÍ¹ú¹úÃñ¾¼ÃºÍÉç»áÉú³¤µÚÊ®ËĸöÎåÄêÍýÏëºÍ2035ÄêÔ¶¾°Ä¿µÄ¸ÙÒª¡·£¬Öƶ©±¾ÍýÏë¡£
Ò»¡¢ÍýÏëÅä¾°
¡°Ê®ÈýÎ塱ʱ´ú£¬ÖÐÒ½Ò©Éú³¤¶¥²ãÉè¼Æ¼ÓËÙÍêÉÆ£¬Õþ²ßÇéÐÎÒ»Á¬ÓÅ»¯£¬Ö§³ÖÁ¦¶ÈÒ»Ö±¼Ó´ó¡£2017Ä꣬ÖÐÒ½Ò©·¨Ê©ÐС£2019Ä꣬Öй²ÖÐÑë¡¢¹úÎñÔºÓ¡·¢¡¶¹ØÓÚÔö½øÖÐÒ½Ò©´«³ÐÁ¢ÒìÉú³¤µÄÒâ¼û¡·£¬¹úÎñÔºÕÙ¿ªÌìÏÂÖÐÒ½Ò©´ó»á¡£ÖÐÒ½Ò©·þÎñϵͳ½øÒ»²½½¡È«£¬×èÖ¹2020Äêµ×£¬ÌìÏÂÖÐÒ½Ò½ÔºµÖ´ï5482¼Ò£¬Ã¿Ç§Éú³Ý¹«Á¢ÖÐÒ½Ò½Ôº´²Î»ÊýµÖ´ï0.68ÕÅ£¬Ã¿Ç§Éú³ÝÎÀÉúÆø¹¹ÖÐÒ½ÖÖ±ðÖ´Òµ£¨ÖúÀí£©Ò½Ê¦ÊýµÖ´ï0.48ÈË£¬99%µÄÉçÇøÎÀÉú·þÎñÖÐÐÄ¡¢98%µÄÖÝÀïÎÀÉúÔº¡¢90.6%µÄÉçÇøÎÀÉú·þÎñÕ¾¡¢74.5%µÄ´åÎÀÉúÊÒÄܹ»ÌṩÖÐÒ½Ò©·þÎñ£¬ÉèÖÃÖÐÒ½ÁÙ´²¿ÆÊҵĶþ¼¶ÒÔÉϹ«Á¢×ÛºÏÒ½ÔºÕ¼±ÈµÖ´ï86.75%£¬±¸°¸ÖÐÒ½ÕïËùµÖ´ï2.6Íò¼Ò¡£ÖÐÒ½Ò©´«³ÐÉú³¤ÄÜÁ¦Ò»Ö±ÔöÇ¿£¬ÖÐÒ½Ò©·À¿ØÐÄÄÔѪ¹Ü¼²²¡¡¢ÌÇÄò²¡µÈÖØ´óÂý²¡¼°ÖØ´óѬȾÐÔ¼²²¡ÁÙ´²Ñо¿È¡µÃÆð¾¢Ï£Íû£¬ÍÀßÏßÏÑо¿Ô±»ñµÃ¹ú¼Ò×î¸ß¿ÆÑ§ÊÖÒÕ½±£¬ÖÐÒ½Ò©È˲Å×÷ÓýϵͳһÁ¬ÍêÉÆ£¬ÖгÉÒ©ºÍÖÐÒ©ÒûƬ²úÆ·±ê×¼»¯½¨ÉèÔúÊµÍÆ½ø£¬µÚËÄ´ÎÌìÏÂÖÐÒ©×ÊÔ´ÆÕ²é»ù±¾Íê³É£¬¹«ÃñÖÐÒ½Ò©¿µ½¡ÎÄ»¯ËØÑøË®Æ½´ï20.69%¡£ÖÐÒ½Ò©¿ª·ÅÉú³¤È¡µÃÆð¾¢Ð§¹û£¬ÒÑÈö²¥µ½196¸ö¹ú¼ÒºÍµØÇø£¬ÖÐÒ©ÀàÉÌÆ·ÊÕÖ§¿ÚÉÌÒµ×ܶî´ó·ùÔöÌí¡£ÌØÊâÊÇйڷÎÑ×ÒßÇ鱬·¢ÒÔÀ´£¬¼á³ÖÖÐÎ÷ҽ͎ᡢÖÐÎ÷Ò©²¢Óã¬ÖÐÒ½Ò©ÖÜÈ«¼ÓÈëÒßÇé·À¿Ø¾ÈÖΣ¬×÷³öÁËÖ÷ҪТ˳¡£
Ä¿½ñ£¬È«ÇòйڷÎÑ×ÒßÇéÈÔ´¦ÓÚ´óÊ¢ÐÐ״̬£¬Ð·¢Ñ¬È¾²¡Ò»Ö±·ºÆð£¬ÎÒ¹úÂýÐÔ²¡·¢²¡ÂÊ×ÜÌå³ÊÉÏÉýÇ÷ÊÆ£¬¹Å°åѬȾ²¡·À¿ØÐÎÊÆÈÔÈ»ÑÏËà¡£Ëæ×ž¼ÃÉç»áÉú³¤ºÍÉúÑÄˮƽÌá¸ß£¬ÈËÃñȺÖÚÔ½·¢ÖØÊÓÉúÃüÇå¾²ºÍ¿µ½¡ÖÊÁ¿£¬¿µ½¡ÐèÇóÒ»Ö±ÔöÌí£¬²¢·ºÆð¶àÑù»¯¡¢²î±ð»¯Ìص㡣ÓÐÓÃÓ¦¶Ô¶àÖÖ¿µ½¡ÌôÕ½¡¢¸üºÃÖª×ãÈËÃñȺÖÚ¿µ½¡ÐèÇ󣬯ÈÇÐÐèÒª¼ÓËÙÍÆ½øÖÐÒ½Ò©ÊÂÒµÉú³¤£¬¸üºÃʩչÆäÔÚ¿µ½¡Öйú½¨ÉèÖÐµÄÆæÒìÓÅÊÆ¡£Í¬Ê±Ò²Ó¦¿´µ½£¬ÖÐÒ½Ò©Éú³¤²»Æ½ºâ²»³ä·ÖÎÊÌâÈÔȻͻ³ö£¬ÖÐÒ½Ò©ÓÅÖÊÒ½ÁÆ·þÎñ×ÊÔ´×ÜÌåȱ·¦£¬Ï²ãÖÐÒ½Ò©·þÎñÄÜÁ¦ÈԽϱ¡Èõ£¬ÖÐÎ÷Ò½Ðͬ×÷ÓÃʩչ²»·ó£¬ÖÐÒ½Ò©¼ÓÈ빫¹²ÎÀÉúºÍÓ¦ÇÀ¾ÈÖλúÖÆÓдýÍêÉÆ£¬´«³ÐÁ¢ÒìÄÜÁ¦ÓдýÒ»Á¬ÔöÇ¿£¬ÖÐÒ©²ÄÖÊÁ¿Á¼Ý¬²»Æë£¬ÖÐÒ½Ò©ÌØÉ«È˲Å×÷ÓýÖÊÁ¿ÈÔÐèÌáÉý£¬ÇкÏÖÐÒ½Ò©ÌØµãµÄÕþ²ßϵͳÐè½øÒ»²½½¡È«¡£
¶þ¡¢×ÜÌåÒªÇó
£¨Ò»£©Ö¸µ¼Í·ÄÔ¡£ÒÔϰ½üƽÐÂʱ´úÖйúÌØÉ«Éç»áÖ÷ÒåÍ·ÄÔΪָµ¼£¬ÉîÈë¹á³¹µ³µÄÊ®¾Å´óºÍÊ®¾Å½ìÀú´ÎÈ«»á¾«Éñ£¬Í³³ïÍÆ½ø¡°ÎåλһÌ塱×ÜÌå½á¹¹£¬Ðµ÷ÍÆ½ø¡°ËĸöÖÜÈ«¡±Õ½ÂԽṹ£¬ÈÏÕæÂäʵµ³ÖÐÑë¡¢¹úÎñÔº¾öÒé°²ÅÅ£¬¼á³ÖÎÈÖÐÇó½øÊÂÇé×Ü»ùµ÷£¬×¤×ãÐÂÉú³¤½×¶Î£¬ÍêÕû¡¢×¼È·¡¢ÖÜÈ«¹á³¹ÐÂÉú³¤ÀíÄ¹¹½¨ÐÂÉú³¤ÃûÌ㬼á³ÖÖÐÎ÷Ò½²¢ÖØ£¬´«³ÐÓ¢»ª¡¢ÊØÕýÁ¢Ò죬ʵÑéÖÐÒ½Ò©ÕñÐËÉú³¤Öش󹤳̣¬²¹¶Ì°å¡¢Ç¿ÈõÏî¡¢ÑïÓÅÊÆ¡¢¼¤»îÁ¦£¬ÍƽøÖÐÒ½Ò©ºÍÏÖ´ú¿ÆÑ§ÏàÍÅ½á£¬ÍÆ¶¯ÖÐÒ½Ò©ºÍÎ÷Ò½Ò©Ï໥Ôö²¹¡¢Ðµ÷Éú³¤£¬ÍƽøÖÐÒ½Ò©ÏÖ´ú»¯¡¢¹¤Òµ»¯£¬Íƶ¯ÖÐÒ½Ò©¸ßÖÊÁ¿Éú³¤ºÍ×ßÏòÌìÏ£¬ÎªÖÜÈ«ÍÆ½ø¿µ½¡Öйú½¨Éè¡¢¸üºÃ°ü¹ÜÈËÃñ¿µ½¡ÌṩÓÐÁ¦Ö§³Ö¡£
£¨¶þ£©»ùÀ´Ô´Ôò¡£
¼á³ÖÒÔÈËÃñΪÖÐÐÄ¡£°ÑÈËÃñȺÖÚÉúÃüÇå¾²ºÍÉíÌ念½¡·ÅÔÚµÚһ룬ÔöÇ¿·þÎñϵͳºÍÈ˲Ų½¶Ó½¨É裬ÌáÉýÖÐÒ½Ò©·þÎñÄÜÁ¦£¬³ä·ÖÑéÕ¹ÖÐÒ½Ò©ÔÚÖÎδ²¡¡¢ÖØ´ó¼²²¡ÖÎÁÆ¡¢¼²²¡¿µ¸´ÖеÄÖ÷Òª×÷Óã¬È«·½Î»È«ÖÜÆÚ°ü¹ÜÈËÃñ¿µ½¡¡£
¼á³Ö×ñÕÕÉú³¤¼ÍÂÉ¡£×¼È·ÕÆÎÕ¼ÌÐøÓëÁ¢ÒìµÄ¹ØÏµ£¬¼á³ÖÖÐÒ½Ò©Ô´´Í·ÄÔ£¬¼á³Ö´´ÔìÐÔת»¯¡¢Á¢ÒìÐÔÉú³¤£¬×¢ÖØÊ¹ÓÃÏÖ´ú¿ÆÑ§ÊÖÒÕºÍÒªÁ죬ÉîÈë¾ò¿ÍÖÐÒ½Ò©Ó¢»ª£¬ÔÚÁ¢ÒìÖÐÐγÉÐÂÌØÉ«ÐÂÓÅÊÆ£¬Ôö½øÖÐÒ½Ò©ÌØÉ«Éú³¤¡£
¼á³ÖÉˢÐÂÁ¢Òì¡£ÆÆ³ýÌåÖÆ»úÖÆºÍÕþ²ßÕϰ£¬ÍêÉÆÕþ²ßÐж¯ºÍÆÀ¼Û±ê׼ϵͳ£¬Ò»Á¬ÍƽøÖÐÒ½Ò©ÁìÓòË¢ÐÂÁ¢Ò죬½¨ÉèÇкÏÖÐÒ½Ò©ÌØµãµÄ·þÎñϵͳ¡¢·þÎñģʽ¡¢¹ÜÀíģʽ¡¢È˲Å×÷Óýģʽ£¬Íƶ¯ÖÐÒ½Ò©ÊÂÒµºÍ¹¤Òµ¸ßÖÊÁ¿Éú³¤¡£
¼á³Öͳ³ïе÷ÍÆ½ø¡£¼á³ÖÖÐÎ÷Ò½²¢ÖØ£¬ÌáÉýÖÐÎ÷ҽ͎áÄÜÁ¦£¬Ôö½øÓÅÊÆ»¥²¹£¬ÅäºÏά»¤ÈËÃñ¿µ½¡¡£Í³²ß»®»®ÍƽøÖÐÒ½Ò©·þÎñ¡¢È˲𢴫³ÐÁ¢Òì¡¢¹¤Òµ¡¢ÎÄ»¯¡¢¿ª·ÅÉú³¤¡¢ÉˢеÈÊÂÇ飬ÐγÉÔö½øÖÐÒ½Ò©ÊÂÒµÉú³¤µÄÐÁ¦¡£
£¨Èý£©Éú³¤Ä¿µÄ¡£µ½2025Ä꣬ÖÐÒ½Ò©¿µ½¡·þÎñÄÜÁ¦ÏÔ×ÅÔöÇ¿£¬ÖÐÒ½Ò©¸ßÖÊÁ¿Éú³¤Õþ²ßºÍϵͳ½øÒ»²½ÍêÉÆ£¬ÖÐÒ½Ò©ÕñÐËÉú³¤È¡µÃÆð¾¢Ð§¹û£¬ÔÚ¿µ½¡Öйú½¨ÉèÖÐµÄÆæÒìÓÅÊÆ»ñµÃ³ä·ÖÑéÕ¹¡£
¡ª¡ªÖÐÒ½Ò©·þÎñϵͳ½øÒ»²½½¡È«¡£ÈÚÔ¤·À±£½¡¡¢¼²²¡ÖÎÁƺͿµ¸´ÓÚÒ»ÌåµÄÖÐÒ½Ò©·þÎñϵͳÖð²½½¡È«£¬ÖÐҽҩϲã·þÎñÄÜÁ¦Ò»Á¬ÌáÉý£¬ÖÐÎ÷ҽ͎á·þÎñˮƽһֱÌá¸ß£¬ÖÐÒ½Ò©¼ÓÈëз¢Í»·¢Ñ¬È¾²¡·ÀÖκ͹«¹²ÎÀÉúÊÂÎñÓ¦¼±´¦Öóͷ£ÄÜÁ¦ÏÔÖøÔöÇ¿¡£
¡ª¡ªÖÐÒ½Ò©ÌØÉ«È˲ލÉè¼ÓËÙÍÆ½ø¡£ÖÐÒ½Ò©½ÌÓýË¢ÐÂÉîÈëÍÆ½ø£¬¾ßÓÐÖÐÒ½Ò©ÌØÉ«µÄÈ˲Å×÷ÓýģʽÖð²½ÍêÉÆ£¬È˲ųÉÔ¶³Ì¾¶ºÍ²½¶Ó½á¹¹Ò»Á¬ÓÅ»¯£¬²½¶ÓËØÖÊÒ»Ö±ÌáÉý£¬Ï²ãÖÐÒ½Ò©È˲ÅÊýÄ¿ºÍÖÊÁ¿½øÒ»²½Ìá¸ß¡£
¡ª¡ªÖÐÒ½Ò©´«³ÐÁ¢ÒìÄÜÁ¦Ò»Á¬ÔöÇ¿¡£ÖÐÒ½Ò©´«³ÐÁ¢Òìϵͳ½øÒ»²½½¡È«£¬ÓÐÀûÓÚ´«³ÐÁ¢ÒìµÄÕþ²ß»úÖÆÖð²½ÍêÉÆ£¬»ù´¡ÀíÂÛºÍÖØ´ó¼²²¡·ÀÖÎÑо¿È¡µÃÆð¾¢Ï£Íû£¬ÁÙ´²Óë¿ÆÑÐÍŽá¸üΪϸÃÜ£¬¶àѧ¿ÆÈÚºÏÁ¢ÒìÒ»Á¬Íƽø¡£
¡ª¡ªÖÐÒ½Ò©¹¤ÒµºÍ¿µ½¡·þÎñÒµ¸ßÖÊÁ¿Éú³¤È¡µÃÆð¾¢Ð§¹û¡£ÖÐÒ©²ÄÖÊÁ¿Ë®Æ½Ò»Á¬ÌáÉý£¬¹©Ó¦°ü¹ÜÄÜÁ¦Öð²½Ìá¸ß£¬ÖÐÒ©×¢²á¹ÜÀíÒ»Ö±ÓÅ»¯£¬ÖÐÒ©ÐÂÒ©´´ÖÆ»îÁ¦ÔöÇ¿¡£ÖÐÒ½Ò©ÑøÉú±£½¡·þÎñÓÐÐòÉú³¤£¬ÖÐÒ½Ò©ÓëÏà¹ØÒµÌ¬Ò»Á¬ÈÚºÏÉú³¤¡£
¡ª¡ªÖÐÒ½Ò©ÎÄ»¯¶¦Á¦´ó¾ÙºëÑï¡£ÖÐÒ½Ò©ÎÄ»¯²úÆ·ºÍ·þÎñ¹©Ó¦¸üΪÓÅÖʸ»ºñ£¬ÖÐÒ½Ò©²©Îï¹ÝÊÂÒµ¼ÓËÙÉú³¤£¬ÎÄ»¯Èö²¥ÁýÕÖÃæ½øÒ»²½ÍØ¿í£¬¹«ÃñÖÐÒ½Ò©¿µ½¡ÎÄ»¯ËØÑøË®Æ½Ò»Á¬Ìá¸ß£¬ÖÐÒ½Ò©ÎÄ»¯Ó°ÏìÁ¦½øÒ»²½ÌáÉý¡£
¡ª¡ªÖÐÒ½Ò©¿ª·ÅÉú³¤Æð¾¢Íƽø¡£ÖÐÒ½Ò©Æð¾¢¼ÓÈëÖØ´óѬȾ²¡·À¿Ø¹ú¼ÊºÏ×÷£¬ÖúÁ¦¹¹½¨ÈËÀàÎÀÉú¿µ½¡ÅäºÏÌåµÄ×÷ÓÃÔ½·¢ÏÔÖø¡£ÖÐÒ½Ò©¸ßÖÊÁ¿ÈÚÈë¡°Ò»´øÒ»Æð¡±½¨É裬¹ú¼Ê½»Á÷Ò»Ö±É£¬·þÎñÉÌÒµÆð¾¢Éú³¤¡£
¡ª¡ªÖÐÒ½Ò©ÖÎÀíˮƽ½øÒ»²½ÌáÉý¡£ÖÐÒ½Ò©ÁìÓòË¢ÐÂÒ»Á¬É£¬×ñÕÕÖÐÒ½Ò©Éú³¤¼ÍÂɵÄÖÎÀíϵͳÖð²½ÍêÉÆ£¬ÖÐÒ½Ò©ÐÅÏ¢»¯¡¢×ÛºÏͳ¼Æ¡¢·¨ÖΡ¢î¿ÏµµÈÖ§³Ö°ü¹ÜÒ»Ö±ÔöÇ¿£¬ÖÐÒ½Ò©ÖÎÀíˮƽһÁ¬ÌáÉý¡£
Ö÷ÒªÉú³¤Ö¸±ê

Èý¡¢Ö÷ҪʹÃü
£¨Ò»£©½¨ÉèÓÅÖʸßЧÖÐÒ½Ò©·þÎñϵͳ¡£
1£®×öÇ¿ÁúÍ·ÖÐÒ½Ò½Ôº¡£ÒÀÍÐ×ÛºÏʵÁ¦Ç¿¡¢¹ÜÀíˮƽ¸ßµÄÖÐÒ½Ò½Ôº£¬½¨ÉèÒ»Åú¹ú¼ÒÖÐҽҽѧÖÐÐÄ£¬ÔÚÒÉÄÑÎ£ÖØÖ¢Õï¶ÏÓëÖÎÁÆ¡¢¸ßÌõÀíÖÐÒ½Ò©È˲Å×÷Óý¡¢¸ßˮƽÑо¿ÓëÁ¢Òìת»¯¡¢½â¾öÖØÖÁ¹«¹²ÎÀÉúÎÊÌâ¡¢ÏÖ´úÒ½Ôº¹ÜÀí¡¢¹Å°åҽѧ¹ú¼Ê½»Á÷µÈ·½Ãæ´ú±íÌìÏÂÒ»Á÷ˮƽ¡£½«ÌìϸßˮƽÖÐÒ½Ò½Ôº×÷ΪÊä³öÒ½Ôº£¬Íƽø¹ú¼ÒÇøÓòÒ½ÁÆÖÐÐĽ¨ÉèÏîÄ¿£¬ÔÚÓÅÖÊÖÐÒ½Ò©×ÊԴǷȱ»ò»¼ÕßתÍâ¾ÍÒ½¶àµÄÊ¡·ÝÉèÖ÷ÖÖÐÐÄ¡¢·ÖÖ§»ú¹¹£¬Ôö½øÓÅÖÊÖÐÒ½Ò½ÁÆ×ÊÔ´À©ÈÝºÍÆ½ºâ½á¹¹¡£
2£®×öÓÅÖ÷¸ÉÖÐÒ½Ò½Ôº¡£ÔöÇ¿¸÷¼¶ÖÖÖÖÖÐÒ½Ò½Ôº½¨É裬ǿ»¯ÒÔÖÐÒ½Ò©·þÎñΪÖ÷µÄ°ìԺģʽºÍ·þÎñ¹¦Ð§£¬¹æ·¶¿ÆÊÒÉèÖã¬ÍƽøÖ´Ðн¨Éè±ê×¼£¬²¹Æë×ÊÔ´ÉèÖò»Æ½ºâµÄ¶Ì°å£¬ÓÅ»¯¾ÍÒ½ÇéÐΣ¬Ò»Á¬¸ÄÉÆ»ù´¡ÉèÊ©Ìõ¼þ¡£½¨ÉèÒ»ÅúÖÐÒ½ÌØÉ«ÖØµãÒ½Ôº¡£ÌáÉýµØÊм¶ÖÐÒ½Ò½Ôº×ۺϷþÎñÄÜÁ¦¡£Ö§³ÖÖÐҽҽԺǣͷ×齨ҽÁÆÍŽáÌå¡£
3£®×öʵϲãÖÐÒ½Ò©·þÎñÍøÂ硣ʵÑéϲãÖÐÒ½Ò©·þÎñÄÜÁ¦ÌáÉý¹¤³Ì¡°Ê®ËÄÎ塱Ðж¯ÍýÏ룬ÖÜÈ«ÌáÉýϲãÖÐÒ½Ò©ÔÚÖÎδ²¡¡¢¼²²¡ÖÎÁÆ¡¢¿µ¸´¡¢¹«¹²ÎÀÉú¡¢¿µ½¡Ðû½ÌµÈÁìÓòµÄ·þÎñÄÜÁ¦¡£Ò»Á¬ÔöÇ¿ÏØ°ìÖÐÒ½Ò½ÁÆ»ú¹¹½¨É裬»ù±¾ÊµÏÖÏØ°ìÖÐÒ½Ò½ÁÆ»ú¹¹È«ÁýÕÖ¡£ÔöǿϲãÒ½ÁÆÎÀÉúÆø¹¹ÖÐÒ½Ò©¿ÆÊÒ½¨É裬Á¦ÕùʵÏÖËùÓÐÉçÇøÎÀÉú·þÎñÖÐÐĺÍÖÝÀïÎÀÉúÔºÉèÖÃÖÐÒ½¹Ý¡¢Å䱸ÖÐҽҽʦ£¬100%µÄÉçÇøÎÀÉú·þÎñÕ¾ºÍ80%ÒÔÉϵĴåÎÀÉúÊÒÄܹ»ÌṩÖÐÒ½Ò©·þÎñ¡£ÊµÑéÃûÒ½Ìù¤³Ì£¬´òÔìÒ»ÅúÃûÒ½ÍŶÓÔËÓªµÄ¾«Æ·ÖÐÒ½»ú¹¹¡£ÃãÀøÓÐ×ÊÖʵÄÖÐҽרҵÊÖÒÕÖ°Ô±ÌØÊâÊÇÃûÀÏÖÐÒ½¿ª°ìÖÐÒ½ÕïËù¡£ÃãÀøÓÐÌõ¼þµÄÖÐÒ½ÕïËù×齨¼ÒÍ¥Ò½ÉúÍŶӿªÕ¹Ç©Ô¼·þÎñ¡£Íƶ¯ÖÐÒ½ÃÅÕﲿºÍÕïËùÌáÉý¹ÜÀíˮƽ¡£
4£®½¡È«ÆäËûÒ½ÁÆ»ú¹¹ÖÐÒ½Ò©¿ÆÊÒ¡£Ç¿»¯×ÛºÏÒ½Ôº¡¢×¨¿ÆÒ½ÔººÍ¸¾Ó×±£½¡»ú¹¹ÖÐÒ½ÁÙ´²¿ÆÊÒ¡¢ÖÐÒ©·¿½¨É裬ÓÐÌõ¼þµÄ¶þ¼¶ÒÔÉϹ«Á¢×ÛºÏÒ½ÔºÉèÁ¢ÖÐÒ½²¡ÇøºÍÖÐÒ½×ÛºÏÖÎÁÆÇø¡£ÃãÀøÉç»á°ìÒ½ÁÆ»ú¹¹ÉèÖÃÖÐÒ½Ò©¿ÆÊÒ¡£

£¨¶þ£©ÌáÉýÖÐÒ½Ò©¿µ½¡·þÎñÄÜÁ¦¡£
1£®ÕÃÏÔÖÐÒ½Ò©ÔÚ¿µ½¡·þÎñÖеÄÌØÉ«ÓÅÊÆ¡£
ÌáÉý¼²²¡Ô¤·ÀÄÜÁ¦¡£ÊµÑéÖÐÒ½Ò©¿µ½¡´Ù¾ÙÐж¯£¬ÍƽøÖÐÒ½ÖÎδ²¡¿µ½¡¹¤³ÌÉý¼¶¡£¿ªÕ¹¶ùͯÇàÉÙÄê½üÊÓ¡¢¼¹Öù²àÍä¡¢·ÊÅÖµÈÖÐÒ½ÏàÒËÊÖÒÕ·ÀÖΡ£¹æ·¶¶þ¼¶ÒÔÉÏÖÐÒ½Ò½ÔºÖÎδ²¡¿ÆÊÒ½¨Éè¡£ÔÚ¸÷¼¶¸¾Ó×±£½¡»ú¹¹ÍƹãÖÐÒ½ÖÎδ²¡ÀíÄîºÍÒªÁì¡£¼ÌÐøÊµÑé°©Ö¢ÖÐÎ÷ҽ͎á·ÀÖÎÐж¯£¬¼ÓËÙ¹¹½¨°©Ö¢ÖÐÒ½Ò©·ÀÖÎÍøÂç¡£ÍÆ¹ãÒ»ÅúÖÐÒ½ÖÎδ²¡¸ÉÔ¤¼Æ»®£¬Öƶ©ÖÐÎ÷ҽ͎áµÄϲãÌÇÄò²¡¡¢¸ßѪѹ·ÀÖÎÖ¸ÄÏ¡£ÔÚ¹ú¼Ò»ù±¾¹«¹²ÎÀÉú·þÎñÏîÄ¿ÖÐÓÅ»¯ÖÐÒ½Ò©¿µ½¡¹ÜÀí·þÎñ£¬ÃãÀø¼ÒÍ¥Ò½ÉúÌṩÖÐÒ½ÖÎδ²¡Ç©Ô¼·þÎñ¡£Ò»Á¬¿ªÕ¹0¡ª36¸öÔ¶ùͯ¡¢65ËêÒÔÉÏÍíÄêÈ˵ÈÖØµãÈËȺµÄÖÐÒ½Ò©¿µ½¡¹ÜÀí£¬Öð²½Ìá¸ßÁýÕÖÂÊ¡£
ÔöÇ¿¼²²¡ÖÎÁÆÄÜÁ¦¡£¿ªÕ¹¹ú¼ÒÖÐÒ½ÓÅÊÆ×¨¿Æ½¨É裬ÒÔÖª×ãÖØ´óÒÉÄѼ²²¡·ÀÖÎÁÙ´²ÐèÇóΪµ¼Ïò£¬×öÓÅ×öÇ¿¹ÇÉË¡¢¸Ø³¦¡¢¶ù¿Æ¡¢Æ¤·ô¿Æ¡¢¸¾¿Æ¡¢Õë¾Ä¡¢ÍÆÄü°Æ¢Î¸²¡¡¢ÐÄÄÔѪ¹Ü²¡¡¢Éö²¡¡¢Ö×Áö¡¢ÖÜΧѪ¹Ü²¡µÈÖÐÒ½ÓÅÊÆ×¨¿Æ×¨²¡£¬Àο¿À©´óÓÅÊÆ£¬·¢¶¯ÌØÉ«Éú³¤¡£Öƶ©ÍêÉÆ²¢ÍƹãʵÑéÒ»ÅúÖÐÒ½ÓÅÊÆ²¡ÖÖÕïÁƼƻ®ºÍÁÙ´²Â·¾¶£¬Öð²½Ìá¸ßÖØ´óÒÉÄѼ²²¡ÕïÁÆÄÜÁ¦ºÍÁÆÐ§Ë®Æ½¡£ÔöÇ¿ÖÐҩҩʹÜÀí£¬Âäʵ´¦·½×¨ÏîµãÆÀÖÆ¶È£¬Ôö½øºÏÀíʹÓÃÖÐÒ©¡£ÃãÀøÒÀÍÐÏÖÓÐ×ÊÔ´½¨ÉèÖÐÒ½Ò½ÁÆÊÖÒÕÖÐÐÄ£¬ÍÚ¾òÕûÀí²¢ÍÆ¹ãÓ¦ÓÃÇå¾²ÓÐÓõÄÖÐÒ½Ò½ÁÆÊÖÒÕ¡£¶¦Á¦´ó¾ÙÉú³¤ÖÐÒ½·ÇÒ©ÎïÁÆ·¨£¬³ä·ÖÑéÕ¹ÆäÔÚ³£¼û²¡¡¢¶à·¢²¡ºÍÂýÐÔ²¡·ÀÖÎÖÐµÄÆæÒì×÷Óá£ÔöÇ¿Õչ˻¤Ê¿Ö°Ô±ÖÐҽҩ֪ʶÓëÊÖÒÕÅàѵ£¬¿ªÕ¹ÖÐÒ½Õչ˻¤Ê¿ÃÅÕïÊԵ㡣
Ç¿»¯ÌØÉ«¿µ¸´ÄÜÁ¦¡£ÊµÑéÖÐÒ½Ò©¿µ¸´·þÎñÄÜÁ¦ÌáÉý¹¤³Ì¡£ÒÀÍÐÏÖÓÐ×ÊÔ´½á¹¹Ò»ÅúÖÐÒ½¿µ¸´ÖÐÐÄ£¬¶þ¼¶ÒÔÉÏÖÐÒ½Ò½ÔºÔöÇ¿¿µ¸´£¨Ò½Ñ§£©¿Æ½¨É裬¿µ¸´Ò½ÔºËùÓÐÉèÖùŰ念¸´ÖÎÁÆÊÒ£¬ÆäËûÌṩ¿µ¸´·þÎñµÄÒ½ÁÆ»ú¹¹ÆÕ±éÄܹ»ÌṩÖÐÒ½Ò©·þÎñ¡£Ì½Ë÷ÓÐÀûÓÚʩչÖÐÒ½Ò©ÓÅÊÆµÄ¿µ¸´·þÎñģʽ¡£Ôö½øÖÐÒ½Ò©¡¢Öлª¹Å°åÌåÓýÓëÏÖ´ú¿µ¸´ÊÖÒÕÈںϣ¬Éú³¤ÖйúÌØÉ«¿µ¸´Ò½Ñ§¡£Õë¶ÔÐÄÄÔѪ¹Ü²¡¡¢ÌÇÄò²¡¡¢³¾·Î²¡µÈÂýÐÔ²¡ºÍÉ˲еȣ¬Öƶ©ÍƹãÖÐÒ½¿µ¸´¼Æ»®£¬Íƶ¯Ñз¢ÖÐÒ½¿µ¸´Óþߡ£¶¦Á¦´ó¾Ù¿ªÕ¹Åàѵ£¬Íƶ¯ÖÐÒ½¿µ¸´ÊÖÒÕ½øÉçÇø¡¢½ø¼ÒÍ¥¡¢½ø»ú¹¹¡£

2£®ÌáÉýÖÐÒ½Ò©¼ÓÈëз¢Í»·¢Ñ¬È¾²¡·ÀÖκ͹«¹²ÎÀÉúÊÂÎñÓ¦¼±´¦Öóͷ£ÄÜÁ¦¡£
ÍêÉÆÖÐÒ½Ò©¼ÓÈëÓ¦¼±¹ÜÀíµÄÖÆ¶È¡£ÔÚѬȾ²¡·ÀÖη¨¡¢Í»·¢¹«¹²ÎÀÉúÊÂÎñÓ¦¶Ô·¨µÈÖ´ÂÉÀýÔòÖÆÐÞ¶©ÖУ¬Ñо¿ÄÉÈë¼á³ÖÖÐÎ÷Ò½²¢ÖØÒÔ¼°ÖÐÎ÷ҽ͎ᡢÖÐÎ÷Ò©²¢Óá¢ÔöÇ¿ÖÐÒ½¾ÈÖÎÄÜÁ¦½¨ÉèµÈÏà¹ØÄÚÈÝ£¬Íƶ¯½¨ÉèÓÐÓûúÖÆ£¬Ôö½øÖÐÒ½Ò©ÔÚз¢Í»·¢Ñ¬È¾²¡·ÀÖκ͹«¹²ÎÀÉúÊÂÎñÓ¦¼±´¦Öóͷ£ÖÐʩչ¸ü×ÅÊöÓá£
ÔöÇ¿ÖÐÒ½Ò©Ó¦ÇÀ¾ÈÖÎÄÜÁ¦½¨Éè¡£ÒÀÍиßˮƽÈý¼¶¼×µÈÖÐÒ½Ò½Ôº£¬½¨ÉèÁýÕÖËùÓÐÊ¡·ÝµÄ¹ú¼ÒÖÐÒ½Òß²¡·ÀÖλùµØ£¬ÒÀÍлùµØ×齨ÖÐÒ½Òß²¡·ÀÖβ½¶Ó£¬ÌáÉýÖÐÒ½½ôÆÈҽѧ¾ÈÔ®ÄÜÁ¦¡£Èý¼¶¹«Á¢ÖÐÒ½Ò½ÔººÍÖÐÎ÷ҽ͎áÒ½Ôº£¨²»º¬ÖÐҽר¿ÆÒ½Ôº£©ËùÓÐÉèÖ÷¢ÈÈÃÅÕÔöǿѬȾÐÔ¼²²¡¡¢¼±Õï¡¢ÖØÖ¢¡¢ºôÎü¡¢Ä¥Á·µÈÏà¹Ø¿ÆÊÒ½¨É裬ÌáÉý·þÎñÄÜÁ¦¡£
Ç¿»¯ÖÐÒ½Ò©Ó¦ÇÀ¾ÈÖÎÖ§³Ö°ü¹Ü¡£ÔöÇ¿ÖÐÒ½Ò©Ó¦¼±¿ÆÑÐÆ½Ì¨½¨É裬ºÏÀí½á¹¹ÉúÎïÇå¾²Èý¼¶Ë®Æ½ÊµÑéÊÒ¡£¼Ó´ó¹ú¼ÒÖÐÒ½Ò©Ó¦¶ÔÖØÖÁ¹«¹²ÎÀÉúÊÂÎñºÍÒß²¡·ÀÖÎÖ÷¸ÉÈ˲Å×÷ÓýÁ¦¶È£¬ÐγÉÖ°Ô±¸»×ã¡¢½á¹¹ºÏÀí¡¢¶¯Ì¬µ÷½âµÄÈ˲ſ⣬Ìá¸ßÖÐÒ½Ò©¹«¹²ÎÀÉúÓ¦¼±ºÍÖØÖ¢¾ÈÖÎÄÜÁ¦¡£ÍêÉÆÖÐÒ©Ó¦¼±Îï×ʰü¹Ü¹©Ó¦»úÖÆ¡£

3£®Éú³¤ÉÙÊýÃñ×åÒ½Ò©¡£ÔöÇ¿ÉÙÊýÃñ×åÒ½Ò½ÁÆ»ú¹¹½¨É裬Ìá¸ßÃñ×åµØÇøÏ²ãÒ½ÁÆÎÀÉúÆø¹¹ÉÙÊýÃñ×åÒ½Ò©·þÎñÄÜÁ¦¡£¸ÄÉÆÉÙÊýÃñ×åÒ½Ò½Ôº»ù´¡ÉèÊ©Ìõ¼þ£¬ÔöÇ¿ÉÙÊýÃñ×åҽҽԺר¿ÆÄÜÁ¦¡¢ÖƼÁÄÜÁ¦ºÍÐÅÏ¢»¯ÄÜÁ¦½¨Éè¡£½¨ÉèÇкÏÉÙÊýÃñ×åÒ½Ò½ÁÆ»ú¹¹×ÔÉíÌØµãºÍÉú³¤¼ÍÂɵļ¨Ð§ÆÀ¼ÛÖ¸±êϵͳ¡£¼Ó´óÉÙÊýÃñ×åÒ½Ò©·ÀÖÎÖØ´ó¼²²¡ºÍÓÅÊÆ²¡ÖÖÑо¿Á¦¶È£¬ÓÐÓô«³ÐÌØÉ«ÕïÁÆÊÖÒÕºÍÒªÁì¡£ÃãÀøºÍ°ïÖúÉÙÊýÃñ×åҽҩԺУ½ÌÓý¡¢Ê¦³Ð½ÌÓýºÍ¼ÌÐø½ÌÓý¡£¼Ó´ó¶ÔÉÙÊýÃñ×åÒ½Ò©µÄ´«³Ð±£»¤Á¦¶È£¬Ò»Á¬¿ªÕ¹ÉÙÊýÃñ×åÒ½Ò©ÎÄÏ×ÇÀ¾ÈÕûÀíÊÂÇé£¬ÍÆ¶¯ÀíÂÛÁ¢ÒìºÍÊÖÒÕÁ¢Òì¡£

4£®Ìá¸ßÖÐÎ÷ҽ͎áˮƽ¡£
ÍÆ¶¯×ÛºÏÒ½ÔºÖÐÎ÷Ò½ÐͬÉú³¤¡£ÔÚ×ÛºÏÒ½ÔºÍÆ¹ã¡°ÓлúÖÆ¡¢ÓÐÍŶӡ¢Óв½·¥¡¢ÓÐЧ¹û¡±µÄÖÐÎ÷ҽ͎áÒ½ÁÆÄ£Ê½£¬½«ÖÐÒ½ÄÉÈë¶àѧ¿Æ»áÕïϵͳ£¬ÔöÇ¿ÖÐÎ÷Ò½Ð×÷ºÍÐͬ¹¥¹Ø£¬Öƶ©ÊµÑé¡°ÒËÖÐÔòÖС¢ÒËÎ÷ÔòÎ÷¡±µÄÖÐÎ÷ҽ͎áÕïÁƼƻ®¡£½«ÖÐÎ÷Ò½ÐͬÉú³¤ÊÂÇéÄÉÈëÒ½ÔºÆÀÉóºÍ¹«Á¢Ò½Ôº¼¨Ð§ÉóºË¡£Íƶ¯Èý¼¶×ÛºÏÒ½ÔºËùÓÐÉèÖÃÖÐÒ½ÁÙ´²¿ÆÊÒ£¬ÉèÁ¢ÖÐÒ½ÃÅÕïºÍÖÐÒ½²¡´²¡£´òÔìÒ»ÅúÖÐÎ÷Ò½Ðͬ¡°Æì½¢¡±Ò½Ôº¡¢¡°Æì½¢¡±¿ÆÊÒ£¬¿ªÕ¹ÖØ´óÒÉÄѼ²²¡¡¢Ñ¬È¾²¡¡¢ÂýÐÔ²¡µÈÖÐÎ÷ҽ͎ṥ¹Ø¡£
ÔöÇ¿ÖÐÎ÷ҽ͎áÒ½Ôº·þÎñÄÜÁ¦½¨Éè¡£½¨ÉèÇкÏÖÐÎ÷ҽ͎áÒ½ÔºÌØµãºÍ¼ÍÂɵļ¨Ð§ÆÀ¼ÛÖ¸±êϵͳ£¬ÐÞ¶©ÖÐÎ÷ҽ͎áÒ½ÔºÊÂÇéÖ¸ÄÏ¡£ÔöÇ¿ÖÐÎ÷ҽ͎áÒ½ÔºÓªÒµÓ÷¿µÈ»ù´¡ÉèÊ©½¨É裬ǿ»¯×°±¸ÉèÖ᣿ªÕ¹ÖÐÎ÷ҽ͎áѧ¿ÆºÍר¿Æ½¨É裬Ôö½øÖÐÎ÷ҽ͎áÕïÁÆÄ£Ê½Ë¢ÐÂÁ¢Òì¡£
ÌáÉýÏà¹ØÒ½ÁÆ»ú¹¹ÖÐÒ½Ò©·þÎñˮƽ¡£Ö¸µ¼×¨¿ÆÒ½Ôº¡¢Ñ¬È¾²¡Ò½Ôº¡¢¸¾Ó×±£½¡»ú¹¹¹æ·¶½¨ÉèÖÐÒ½ÁÙ´²¿ÆÊÒ¡¢ÖÐÒ©·¿£¬ÆÕ±é¿ªÕ¹ÖÐÒ½Ò©·þÎñ£¬Á¢ÒìÖÐÒ½Ò©·þÎñģʽ£¬ÔöÇ¿Ïà¹ØÁìÓòÖÐÒ½ÓÅÊÆ×¨¿Æ½¨Éè¡£ÓÅ»¯¸¾Ó×ÖÐÒ½Ò©·þÎñÍøÂ磬ÌáÉý¸¾Å®¶ùͯÖÐÒ½Ò©Ô¤·À±£½¡ºÍ¼²²¡ÕïÁÆ·þÎñÄÜÁ¦¡£

5£®ÓÅ»¯ÖÐÒ½Ò½ÁÆ·þÎñģʽ¡£ÍêÉÆÒÔ²¡ÈËΪÖÐÐĵķþÎñ¹¦Ð§£¬ÓÅ»¯·þÎñÁ÷³ÌºÍ·½·¨£¬×ܽáÍÆ¹ãÖÐÒ½×ÛºÏÕïÁÆÄ£Ê½¡¢¶àרҵһÌ廯ÕïÁÆÄ£Ê½ºÍ¼¯Ô¤·À¡¢ÖÎÁÆ¡¢¿µ¸´ÓÚÒ»ÌåµÄÈ«Á´Ìõ·þÎñģʽ¡£ÍƽøÖÇ»ÛÒ½ÁÆ¡¢Öǻ۷þÎñ¡¢Öǻ۹ÜÀí¡°ÈýλһÌ塱µÄÖÇ»ÛÖÐÒ½Ò½Ôº½¨Éè¡£½¨ÉèÖÐÒ½»¥ÁªÍøÒ½Ôº£¬Éú³¤Ô¶³ÌÒ½Áƺͻ¥ÁªÍøÕïÁÆ¡£Ò»Á¬Íƽø¡°»¥ÁªÍø+Ò½ÁÆ¿µ½¡¡±¡¢¡°Îå¸öÒ»¡±·þÎñÐж¯¡£¹¹½¨ÁýÕÖÕïǰ¡¢ÕïÖС¢ÕïºóµÄÏßÉÏÏßÏÂÒ»Ì廯ÖÐÒ½Ò½ÁÆ·þÎñģʽ£¬Èû¼ÕßÏíÓÐÔ½·¢±ã½Ý¡¢¸ßЧµÄÖÐÒ½Ò©·þÎñ¡£
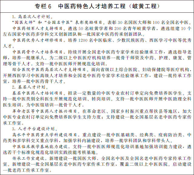
£¨Èý£©½¨Éè¸ßËØÖÊÖÐÒ½Ò©È˲Ų½¶Ó¡£
1£®ÉÖÐҽҩԺУ½ÌÓýˢС£Éҽ½ÌÐͬ£¬½øÒ»²½Íƶ¯ÖÐÒ½Ò©½ÌÓýË¢ÐÂÓë¸ßÖÊÁ¿Éú³¤¡£½¨ÉèÒÔÖÐÒ½Ò©¿Î³ÌΪÖ÷Ïß¡¢ÏÈÖкóÎ÷µÄÖÐÒ½Ò©Ààרҵ¿Î³Ìϵͳ£¬ÓÅ»¯×¨ÒµÉèÖᢿγÌÉèÖúͿα¾×éÖ¯£¬ÔöÉèÖÐÒ½Òß²¡¿Î³Ì£¬ÔöÌí¾µä¿Î³ÌÄÚÈÝ£¬¿ªÕ¹ÖÐÒ½Ò©¾µäÄÜÁ¦Æ·¼¶¿¼ÊÔ¡£Ç¿»¯ÖÐҽͷÄÔ×÷Óý£¬½¨ÉèÔç¸úʦ¡¢ÔçÁÙ´²Ñ§Ï°Öƶȣ¬½«Ê¦³Ð½ÌÓý¹á´®ÁÙ´²Êµ¼ù½ÌѧȫÀú³Ì¡£¼Ó´ó¶ÔÊ¡£¨²¿£©¾Ö¹²½¨ÖÐҽҩԺУˢÐÂÉú³¤µÄÖ§³ÖÁ¦¶È£¬Íƶ¯½¨Éè100¸ö×óÓÒÖÐÒ½Ò©ÀàÒ»Á÷±¾¿Æ×¨Òµ½¨Éèµã¡£ÔöÇ¿ÖÐÒ½ÁÙ´²½ÌѧÄÜÁ¦½¨É裬ÌáÉý¸ßУÁ¥ÊôÒ½ÔººÍÖÐҽҽʦ¹æ·¶»¯Åàѵ»ùµØ½ÌѧÄÜÁ¦¡£ÊµÑé׿ԽÖÐҽҩʦ×ÊÅàѵÍýÏë¡£ÒÀÍÐÏÖÓÐ×ÊÔ´£¬Ö§³Ö½¨ÉèÒ»ÅúÖÐÒ½Ò©¸ßˮƽ¸ßµÈְҵѧУºÍרҵ£¨Èº£©¡£
2£®Ç¿»¯ÖÐÒ½Ò©ÌØÉ«È˲Ų½¶Ó½¨É衣ʵÑéÖÐÒ½Ò©ÌØÉ«È˲Å×÷Óý¹¤³Ì£¨áª»Æ¹¤³Ì£©¡£´òÔì᪻ÆÑ§Õ߯·ÅÆ£¬Ò»Á¬¿ªÕ¹áª»ÆÑ§Õß×÷Óý¡¢ÌìÏÂÖÐÒ½ÁÙ´²ÓÅÒìÈ˲ÅÑÐÐÞµÈÏîÄ¿£¬×öÇ¿ÁìÎäÊ¿²Å¡¢ÓÅÒìÈ˲š¢Ö÷¸ÉÈ˲ÅÌÝ´ÎÏνӵĸßÌõÀíÈ˲Ų½¶Ó¡£½¨ÉèÒ»Åú¸ßˮƽÖÐÒ½Ò©ÖØµãѧ¿Æ¡£¹¹½¨ÇкÏÖÐÒ½Ò©ÌØµãµÄÈ˲Å×÷Óýģʽ£¬Éú³¤ÖÐҽҩʦ³Ð½ÌÓý£¬½¨Éè¸ßÄê×ÊÖÐҽҽʦ´øÍ½Öƶȣ¬ÓëÖ°³ÆÆÀÉ󡢯ÀÓÅÆÀÏȵȹҹ³£¬Ò»Á¬ÍƽøÌìÏÂÃûÀÏÖÐÒ½Ò©×¨×æ´«³ÐÊÂÇéÊÒ¡¢ÌìÏÂϲãÃûÀÏÖÐÒ½Ò©×¨×æ´«³ÐÊÂÇéÊÒ½¨Éè¡£½«×ÛºÏÒ½Ôº¡¢¸¾Ó×±£½¡ÔºµÈÒ½ÁÆ»ú¹¹ÖÐÒ½Ò©È˲ÅÄÉÈëÖÖÖÖÖÐÒ½Ò©È˲Å×÷ÓýÏîÄ¿¡£Æ¾Ö¤¡°ÏµÃÈ¥¡¢ÁôµÃס¡¢ÓõÃÉÏ¡±µÄÒªÇó£¬ÔöǿϲãÖÐÒ½Ò©È˲Ų½¶Ó½¨É裬ƾ֤ÐèÇóºÏÀíÈ·¶¨ÖÐҽרҵũ´å¶©µ¥¶¨ÏòÃâ·Ñ×÷ÓýҽѧÉú¹æÄ££¬ÔÚÈ«¿ÆÒ½ÉúÌØ¸ÚÍýÏëÖÐÆð¾¢ÕÐÊÕÖÐҽҽʦ¡£ÍƹãÖÐÒ½Ò©Ö°Ô±¡°ÏعÜÏçÓá±£¬Ì½Ë÷ÍÆ½øÂÖ¸ÚÖÆÓëÖ°³ÆÆÀÉóÏàÏνӡ£Êʵ±·Å¿íºã¾Ã·þÎñϲãµÄÖÐҽҽʦְ³ÆÌáÉýÌõ¼þ£¬±íÑï½±ÀøÆÀÓÅÏòϲãÒ»ÏߺͼèÐÁµØÇøÇãб£¬Ö¸µ¼ÖÐÒ½Ò©È˲ÅÏòϲãÁ÷¶¯¡£
3£®ÍêÉÆÂäʵÎ÷ҽѧϰÖÐÒ½ÖÆ¶È¡£¿ªÕ¹¾ÅÄêÖÆÖÐÎ÷ҽ͎á½ÌÓýÊԵ㡣ÔöÌíÁÙ´²Ò½Ñ§ÀàרҵÖÐÒ½Ò©¿Î³Ìѧʱ£¬½«ÖÐÒ½Ò©¿Î³ÌÁÐΪ±¾¿ÆÁÙ´²Ò½Ñ§Ààרҵ±ØÐ޿κͽáҵʵϰÄÚÈÝ£¬ÔÚÁÙ´²ÖÖ±ðҽʦ×ʸñ¿¼ÊÔÖÐÔöÌíÖÐҽ֪ʶ¡£ÂäʵÔÊÐí¹¥¶ÁÖÐҽרҵѧλµÄÁÙ´²Ò½Ñ§ÀàרҵѧÉú¼ÓÈëÖÐÎ÷ҽ͎áҽʦ×ʸñ¿¼ÊÔºÍÖÐҽҽʦ¹æ·¶»¯ÅàѵµÄÕþ²ßÒªÇó¡£ÔÚ¸ßÖ°ÁÙ´²Ò½Ñ§ÀàרҵÖпªÉèÖÐÒ½»ù´¡ÓëÏàÒËÊÖÒÕ±ØÐ޿γ̡£ÁÙ´²¡¢¿ÚÇ»¡¢¹«¹²ÎÀÉúÖÖ±ðҽʦ½ÓÊÜÐëÒªµÄÖÐÒ½Ò©¼ÌÐø½ÌÓý£¬×ÛºÏÒ½Ôº¶ÔÁÙ´²Ò½Ê¦¿ªÕ¹ÖÐҽҩרҵ֪ʶÂÖѵ£¬Ê¹Æä¾ß±¸±¾¿ÆÊÒרҵÁìÓòµÄͨÀýÖÐÒ½ÕïÁÆÄÜÁ¦¡£ÔöÇ¿ÖÐÎ÷ҽ͎áѧ¿Æ½¨É裬ÅàÓýÒ»ÅúÖÐÎ÷ҽ͎á¶àѧ¿Æ½»Ö¯Á¢ÒìÍŶӡ£ÊµÑéÎ÷ҽѧϰÖÐÒ½È˲ÅרÏ×÷ÓýÒ»ÅúÖÐÎ÷ҽ͎áÈ˲š£

£¨ËÄ£©½¨Éè¸ßˮƽÖÐÒ½Ò©´«³Ð±£»¤Óë¿Æ¼¼Á¢Òìϵͳ¡£
1£®ÔöÇ¿ÖÐÒ½Ò©´«³Ð±£»¤¡£ÊµÑéÖÐÒ½Ò©¹Å¼®ÎÄÏ׺ÍÌØÉ«ÊÖÒÕ´«³ÐרÏ±à¼³öÊé¡¶ÖлªÒ½²Ø¡·£¬½¨Éè¹ú¼ÒÖÐÒ½Ò©¹Å¼®ºÍ¹Å°å֪ʶÊý×ÖͼÊé¹Ý¡£ÔöÇ¿¶ÔÃûÀÏÖÐҽѧÊõÂÄÀú¡¢ÀÏÒ©¹¤¹Å°åÎäÒյȵĻî̬´«³Ð£¬Ö§³ÖÖÐҽѧÊõÃÅ»§Éú³¤¡£Íƶ¯³ǫ̈ÖÐÒ½Ò©¹Å°å֪ʶ±£»¤ÌõÀý£¬½¨ÉèÖÐÒ½Ò©¹Å°å֪ʶÊý¾Ý¿â¡¢±£»¤Ãû¼ºÍ±£»¤Öƶȡ£
2£®ÔöÇ¿ÖØµãÁìÓò¹¥¹Ø¡£ÔڿƼ¼Á¢Òì2030¡ªÖØ´óÏîÄ¿¡¢ÖصãÑз¢ÍýÏëµÈ¹ú¼Ò¿Æ¼¼ÍýÏëÖмӴó¶ÔÖÐÒ½Ò©¿Æ¼¼Á¢ÒìµÄÖ§³ÖÁ¦¶È¡£ÉÖÐÒ½Ô´´ÀíÂÛ¡¢ÖÐÒ©×÷ÓûúÀíµÈÖØ´ó¿ÆÑ§ÎÊÌâÑо¿¡£¿ªÕ¹ÖÐÒ½Ò©·ÀÖÎÖØ´ó¡¢ÄÑÖΡ¢ÓÐÊý¼²²¡ºÍз¢Í»·¢Ñ¬È¾²¡µÈÕïÁƼÍÂÉÓëÁÙ´²Ñо¿¡£ÔöÇ¿ÖÐÒ½Ò©ÁÙ´²ÁÆÐ§ÆÀ¼ÛÑо¿¡£ÔöÇ¿¿ªÕ¹»ùÓڹŴú¾µäÃû·½¡¢ÃûÀÏÖÐÒ½ÂÄÀú·½¡¢ÓÐÓÃÒòËØ»ò×é·ÖµÈµÄÖÐÒ©ÐÂÒ©Ñз¢¡£Ö§³Ö¶ùͯÓÃÖгÉÒ©Á¢ÒìÑз¢¡£Íƶ¯ÉèÁ¢ÖÐÒ½Ò©Òªº¦ÊÖÒÕ×°±¸ÏîÄ¿¡£
3£®½¨Éè¸ßÌõÀí¿Æ¼¼Æ½Ì¨¡£ÒÀÍÐÏÖÓÐ×ÊÔ´£¬½¨ÉèÒ»Åú*********ÖÐÒ½Ò©Ñо¿Æ½Ì¨£¬Ñо¿½á¹¹ÌìÏÂÖØµãʵÑéÊÒ¡¢¹ú¼ÒÁÙ´²Ò½Ñ§Ñо¿ÖÐÐÄ¡¢¹ú¼Ò¹¤³ÌÑо¿ÖÐÐĺ͹ú¼ÒÊÖÒÕÁ¢ÒìÖÐÐÄ£»Íƽø¹ú¼ÒÖÐÒ½Ò©´«³ÐÁ¢ÒìÖÐÐÄ¡¢¹ú¼ÒÖÐÒ½ÁÙ´²Ñо¿»ùµØºÍÖйúÖÐÒ½Ò©Ñ֤ҽѧÖÐÐĽ¨É衣ʩչÖйúÖÐÒ½¿ÆÑ§Ôº¡°¹ú¼Ò¶Ó¡±×÷Óã¬ÊµÑéÖÐÒ½Ò©¿Æ¼¼Á¢Ò칤³Ì¡£
4£®Ôö½ø¿Æ¼¼Ð§¹ûת»¯¡£½¨ÉèÒ»ÅúÖÐÒ½Ò©¿Æ¼¼Ð§¹û·õ»¯×ª»¯»ùµØ¡£Ö§³ÖÖÐÒ½Ò½ÔºÓëÆóÒµ¡¢¿ÆÑлú¹¹¡¢¸ßµÈԺУµÈÔöÇ¿Ð×÷¡¢¹²Ïí×ÊÔ´¡£ÃãÀø¸ßµÈԺУ¡¢¿ÆÑÐÔºËù¡¢Ò½ÁÆ»ú¹¹½¨Éèרҵ»¯ÊÖÒÕ×ªÒÆ»ú¹¹£¬ÔÚЧ¹ûת»¯ÊÕÒæ·ÖÅÉ¡¢ÍŶÓ×齨µÈ·½Ã渶Óë¿ÆÑе¥Î»ºÍ¿ÆÑÐÖ°Ô±¸ü´ó×ÔÖ÷Ȩ¡£

£¨Îå£©ÍÆ¶¯ÖÐÒ©¹¤Òµ¸ßÖÊÁ¿Éú³¤¡£
1£®ÔöÇ¿ÖÐÒ©×ÊÔ´±£»¤ÓëʹÓá£Ö§³ÖÕäÏ¡±ôΣÖÐÒ©²ÄÈ˹¤·±Óý¡£Ðû²¼ÊµÑéÖÐÒ©²ÄÖÖ×Ó¹ÜÀí²½·¥¡£Öƶ©ÖÐÒ©²Ä²ÉÊÕ¡¢²úµØ¼Ó¹¤¡¢Ò°Éú¸§Óý¼°·ÂÒ°ÉúݪֲÊÖÒչ淶ºÍ±ê×¼¡£Íê³ÉµÚËÄ´ÎÌìÏÂÖÐÒ©×ÊÔ´ÆÕ²é£¬½¨ÉèÌìÏÂÖÐÒ©×ÊÔ´¹²ÏíÊý¾Ý¼¯ºÍʵÎï¿â£¬²¢Ê¹ÓÃʵÎïÑù±¾½¨ÉèÖÐÒ©²ÄÖÊÁ¿Êý¾Ý¿â£¬±à¼ÖйúÖÐÒ©×ÊÔ´´óµä¡£
2£®ÔöÇ¿µÀµØÒ©²ÄÉú²ú¹ÜÀí¡£ÖÆ¶©Ðû²¼ÌìϵÀµØÒ©²ÄĿ¼£¬¹¹½¨ÖÐÒ©²ÄÁ¼ÖÖ·±Óýϵͳ¡£ÔöÇ¿µÀµØÒ©²ÄÁ¼ÖÖ·±Óý»ùµØºÍÉú²ú»ùµØ½¨É裬ÃãÀøÊ¹ÓÃɽµØ¡¢ÁÖµØÍÆÐÐÖÐÒ©²ÄÉú̬ݪֲ£¬ÓÅ»¯Éú²úÇøÓò½á¹¹ºÍ²úÆ·½á¹¹£¬¿ªÕ¹µÀµØÒ©²Ä²úµØºÍÆ·ÖÊ¿ìËÙ¼ì²âÊÖÒÕÑз¢£¬¼¯³ÉÁ¢Òì¡¢Ê÷Ä£ÍÆ¹ãÒ»ÅúÒÔÎȹÌÌáÉýÖÐÒ©²ÄÖÊÁ¿ÎªÄ¿µÄµÄÂÌÉ«Éú²úÊÖÒÕºÍݪֲģʽ£¬Öƶ©ÊÖÒչ淶£¬ÐÎÓñ³É¹úµÀµØÒ©²ÄÉú²úÊÖÒÕ·þÎñÍøÂ磬ÔöÇ¿¶ÔµÀµØÒ©²ÄµÄµØÀí±ê¼Ç±£»¤£¬ÅàÓýÒ»ÅúµÀµØÒ©²Ä×ÅÃûÆ·ÅÆ¡£
3£®ÌáÉýÖÐÒ©¹¤ÒµÉú³¤Ë®Æ½¡£½¡È«ÖÐÒ©²ÄÝªÖ²ÑøÖ³¡¢²Ö´¢¡¢ÎïÁ÷¡¢³õ¼Ó¹¤¹æ·¶±ê׼ϵͳ¡£ÃãÀøÖÐÒ©²Ä¹¤Òµ»¯¡¢ÉÌÆ·»¯ºÍÊʶȹæÄ£»¯Éú³¤£¬ÍƽøÖÐÒ©²Ä¹æ·¶»¯ÝªÖ²¡¢ÑøÖ³¡£ÃãÀø½¨ÉèÒÔÖÐÒ©²ÄΪÖ÷µÄÓÅÊÆÌØÉ«¹¤Òµ¼¯ÈººÍÒÔÖÐÒ©²ÄΪÖ÷µ¼µÄũҵ¹¤ÒµÇ¿Õò¡£Öƶ©ÊµÑéÌìÏÂÖÐÒ©ÒûƬÅÚÖÆ¹æ·¶£¬¼ÌÐøÍÆ½øÖÐÒ©ÅÚÖÆÊÖÒÕ´«³Ð»ùµØ½¨É裬̽Ë÷½«¾ßÓÐÆæÒìÅÚÖÆÒªÁìµÄÖÐÒ©ÒûƬÄÉÈëÖÐÒ©Æ·ÖÖ±£»¤¹æÄ£¡£ÔöÇ¿ÖÐÒ©²ÄµÚÈý·½ÖÊÁ¿¼ì²âƽ̨½¨Éè¡£Ñо¿ÍƽøÖÐÒ©²Ä¡¢ÖÐÒ©ÒûƬÐÅÏ¢»¯×·ËÝϵͳ½¨É裬ǿ»¯¶à²¿·ÖÐͬî¿Ïµ¡£¼ÓËÙÖÐÒ©ÖÆÔìÒµÊý×Ö»¯¡¢ÍøÂ绯¡¢ÖÇÄÜ»¯½¨É裬ÔöÇ¿ÊÖÒÕ¼¯³ÉºÍ¹¤ÒÕÁ¢Ò죬ÌáÉýÖÐÒ©×°±¸ÖÆÔìˮƽ£¬¼ÓËÙÖÐÒ©Éú²ú¹¤ÒÕ¡¢Á÷³ÌµÄ±ê×¼»¯ºÍÏÖ´ú»¯¡£
4£®ÔöÇ¿ÖÐÒ©Çå¾²î¿Ïµ¡£ÌáÉýÒ©Æ·Ä¥Á·»ú¹¹µÄÖÐÒ©ÖÊÁ¿ÆÀ¼ÛÄÜÁ¦£¬½¨É轡ȫÖÐÒ©ÖÊÁ¿È«Á´ÌõÇå¾²î¿Ïµ»úÖÆ£¬½¨ÉèÖÐÒ©ÍâÔ´ÐÔÓк¦²ÐÁôÎï¼à²âϵͳ¡£ÔöÇ¿ÖÐÒ©ÒûƬԴͷî¿Ïµ£¬ÑÏË๥»÷Éú²úÏúÊÛ¼ÙÁÓÖÐÒ©ÒûƬ¡¢ÖгÉÒ©µÈÎ¥·¨Î¥¹æÐÐΪ¡£½¨ÉèÖгÉÒ©¼à²â¡¢Ô¤¾¯¡¢Ó¦¼±¡¢Õٻء¢³·ÊС¢ïÔ̵ÄΣº¦¹ÜÀí³¤Ð§»úÖÆ¡£ÔöÇ¿ÖÐҩ˵Ã÷ÊéºÍ±êÇ©¹ÜÀí£¬ÌáÉý˵Ã÷ÊéÁÙ´²Ê¹ÓÃÖ¸µ¼Ð§¹û¡£

£¨Áù£©Éú³¤ÖÐÒ½Ò©¿µ½¡·þÎñÒµ¡£
1£®Ôö½øºÍ¹æ·¶ÖÐÒ½Ò©ÑøÉú±£½¡·þÎñÉú³¤¡£Ôö½øÖÐÒ½¿µ½¡×´Ì¬±æÊ¶ÓëÆÀ¹À¡¢×Éѯָµ¼¡¢¿µ½¡¸ÉÔ¤¡¢¿µ½¡¹ÜÀíµÈ·þÎñ¹æ·¶¿ªÕ¹¡£ÍƹãÌ«¼«È¡¢°Ë¶Î½õµÈÖÐÒ½Ò©ÑøÉú±£½¡ÒªÁìºÍÖлª¹Å°åÌåÓýÏîÄ¿£¬Íƶ¯ÐγÉÌåҽ͎áµÄ¿µ½¡·þÎñģʽ¡£ÃãÀøÖÐÒ½Ò½ÁÆ»ú¹¹ÎªÖÐÒ½ÑøÉú±£½¡»ú¹¹ÌṩÊÖÒÕÖ§³Ö£¬Ö§³ÖÖÐҽҽʦ×ñÕÕ»®¶¨Ìṩ·þÎñ¡£
2£®Éú³¤ÖÐÒ½Ò©ÍíÄ꿵½¡·þÎñ¡£Ç¿»¯ÖÐÒ½Ò©ÓëÑøÀÏ·þÎñÏνӣ¬ÍƽøÖÐÒ½Ò©ÍíÄ꿵½¡·þÎñÏòÅ©´å¡¢ÉçÇø¡¢¼ÒͥϳÁ¡£Öð²½ÔÚ¶þ¼¶ÒÔÉÏÖÐÒ½Ò½ÔºÉèÖÃÍíÄ겡¿Æ£¬ÔöÌíÍíÄ겡´²ÊýÄ¿£¬¿ªÕ¹ÍíÄ겡¡¢ÂýÐÔ²¡·ÀÖκͿµ¸´Õչ˻¤Ê¿¡£Íƶ¯¶þ¼¶ÒÔÉÏÖÐÒ½Ò½ÔºÓëÑøÀÏ»ú¹¹ºÏ×÷¹²½¨£¬ÃãÀøÓÐÌõ¼þµÄÖÐÒ½Ò½Ôº¿ªÕ¹ÉçÇøºÍ¾Ó¼ÒÖÐÒ½Ò©ÍíÄ꿵½¡·þÎñ¡£ÃãÀøÖÐҽҽʦ¼ÓÈëÍíÄêҽѧ¿ÆÊÂÇéÍŶӺͼÒÍ¥Ò½ÉúǩԼÍŶӣ¬ÃãÀøÖÐҽҽʦÔÚÑøÀÏ»ú¹¹Ìṩ±£½¡×ÉѯºÍµ÷Àí·þÎñ¡£Íƶ¯ÑøÀÏ»ú¹¹¿ªÕ¹ÖÐÒ½ÌØÉ«ÍíÄ꿵½¡¹ÜÀí·þÎñ¡£ÔÚÌìÏÂÒ½ÑøÍŽáÊ÷Ä£ÏîÄ¿ÖÐÅàÓýÒ»Åú¾ßÓÐÖÐÒ½Ò©ÌØÉ«µÄÒ½ÑøÍŽáÊ÷Ä£»ú¹¹£¬ÔÚÒ½ÑøÍŽá»ú¹¹ÍƹãÖÐÒ½Ò©ÏàÒËÊÖÒÕ¡£
3£®ÍØÕ¹ÖÐÒ½Ò©¿µ½¡ÂÃÓÎÊг¡¡£ÃãÀøµØ·½ÍŽáÍâµØÇøÖÐÒ½Ò©×ÊÔ´ÌØÉ«£¬¿ª·¢¸ü¶àÌåÑéÐÔÇ¿¡¢¼ÓÈë¶È¸ßµÄÖÐÒ½Ò©¿µ½¡ÂÃÓÎÏß·ºÍÂÃÓβúÆ·£¬ÎüÒý¾³ÄÚÍâÏûºÄÕß¡£ÍêÉÆÖÐÒ½Ò©¿µ½¡ÂÃÓÎÏà¹Ø±ê׼ϵͳ£¬Íƶ¯ÖÐÒ½Ò©¿µ½¡ÂÃÓθßÖÊÁ¿Éú³¤¡£
4£®¸»ºñÖÐÒ½Ò©¿µ½¡²úÆ·¹©Ó¦¡£ÒÔ±£½¡Ê³Îï¡¢ÌØÊâҽѧÓÃ;Å䷽ʳÎï¡¢¹¦Ð§ÐÔ»¯×±Æ·¡¢ÈÕ»¯²úÆ·ÎªÖØµã£¬Ñз¢ÖÐÒ½Ò©¿µ½¡²úÆ·¡£ÃãÀøÎ§ÈÆÖÐÒ½ÑøÉú±£½¡¡¢ÕïÁÆÓ뿵¸´£¬ÑÐÖÆ±ãÓÚ²Ù×÷¡¢ÊÊÓÚ¼ÒÍ¥µÄ¿µ½¡¼ì²â¡¢¼à²â²úÆ·¼°×ÔÎÒ±£½¡¡¢¹¦Ð§¿µ¸´µÈÆ÷е¡£
£¨Æß£©Íƶ¯ÖÐÒ½Ò©ÎÄ»¯²ýÊ¢Éú³¤¡£
1£®ÔöÇ¿ÖÐÒ½Ò©ÎÄ»¯Ñо¿ºÍÈö²¥¡£ÉîÈëÍÚ¾òÖÐÒ½Ò©Ó¢»ª¾«Ë裬²ûÊÍÖÐÒ½Ò©ÎÄ»¯ÓëÖлªÓÅÒì¹Å°åÎÄ»¯µÄÄÚÔÚÁªÏµ¡£ÔöÇ¿ÖÐҽҩѧÓëÏà¹ØÁìÓòÐͬÁ¢ÒìÑо¿¡£ÊµÑéÖÐÒ½Ò©ÎÄ»¯Èö²¥Ðж¯£¬Íƶ¯½¨ÉèÌåÑ鳡¹Ý£¬ÅàÓýÈö²¥Æ½Ì¨£¬¸»ºñÖÐÒ½Ò©ÎÄ»¯²úÆ·ºÍ·þÎñ¹©Ó¦¡£Íƶ¯ÖÐÒ½Ò©ÎÄ»¯¹á´®¹úÃñ½ÌÓýʼÖÕ£¬½øÒ»²½¸»ºñÖÐÒ½Ò©ÎÄ»¯½ÌÓý¡£ÔöÇ¿ÖÐÒ½Ò©»ú¹¹ÎÄ»¯½¨Éè¡£¼Ó´ó¶Ô¹Å°åÒ½Ò©Àà·ÇÎïÖÊÎÄ»¯ÒŲú´ú±íÐÔÏîÄ¿µÄ±£»¤´«³ÐÁ¦¶È¡£ÔöÇ¿ÖÐÒ½Ò©¿ÆÆÕר¼Ò²½¶Ó½¨Éè£¬ÍÆ¶¯ÖÐÒ½Ò½ÁÆ»ú¹¹¿ªÕ¹¿µ½¡½²×ùµÈ¿ÆÆÕÔ˶¯¡£½¨ÉèÖÐÒ½Ò©¿µ½¡ÎÄ»¯ÖªÊ¶½Ç¡£¿ªÕ¹¹«ÃñÖÐÒ½Ò©¿µ½¡ÎÄ»¯ËØÑøË®Æ½¼à²â¡£
2£®Éú³¤ÖÐÒ½Ò©²©Îï¹ÝÊÂÒµ¡£¿ªÕ¹¹ú¼ÒÖÐÒ½Ò©²©Îï¹Ý»ù±¾½¨É裬½¨³É¹ú¼ÒÖÐÒ½Ò©Êý×Ö²©Îï¹Ý¡£Ôö½øÖÐÒ½Ò©²©Îï¹Ýϵͳ½¨É裬ǿ»¯¸÷¼¶ÖÖÖÖÖÐÒ½Ò©²©Îï¹ÝÊÕ²ØÑо¿¡¢Éç»á½ÌÓý¡¢Õ¹ÀÀ²ß»®ºÍÎÄ»¯·þÎñ¹¦Ð§£¬ÔöÇ¿Êý×Ö»¯½¨É裬×éÖ¯ÄÚÈݸ»ºñµÄÖÐҽҩרÌâÕ¹ÀÀ¡£
3£®×ö´óÖÐÒ½Ò©ÎÄ»¯¹¤Òµ¡£ÃãÀøÖ¸µ¼Éç»áÁ¦Á¿Í¨¹ýÖÖÖÖ·½·¨Éú³¤ÖÐÒ½Ò©ÎÄ»¯¹¤Òµ¡£ÊµÑéÖÐÒ½Ò©ÎÄ»¯¾«Æ·Ðж¯£¬Ö¸µ¼´´×÷Ò»ÅúÖÊÁ¿¸ß¡¢Éç»áÓ°ÏìÁ¦´óµÄÖÐÒ½Ò©ÎÄ»¯¾«Æ·ºÍ´´Òâ²úÆ·¡£Ôö½øÖÐÒ½Ò©Ó붯ÖÜÓÎÏ·¡¢ÂÃÓβÍÒû¡¢ÌåÓýÑÝÒÕµÈÈÚºÏÉú³¤¡£ÅàÓýÒ»Åú×ÅÃûÆ·ÅÆºÍÆóÒµ¡£

£¨°Ë£©¼ÓËÙÖÐÒ½Ò©¿ª·ÅÉú³¤¡£
1£®ÖúÁ¦¹¹½¨ÈËÀàÎÀÉú¿µ½¡ÅäºÏÌå¡£Æð¾¢¼ÓÈëÈ«ÇòÎÀÉú¿µ½¡ÖÎÀí£¬ÍÆ½øÖÐÒ½Ò©¼ÓÈëйڷÎÑ×µÈÖØ´óѬȾ²¡·À¿Ø¹ú¼ÊºÏ×÷£¬·ÖÏíÖÐÒ½Ò©·À¿ØÒßÇéÂÄÀú¡£ÔÚº»ÊµÈö²¥Ó¦Óûù´¡ÉÏ£¬ÍƽøÖÐÒ½Ò©¸ßÖÊÁ¿ÈÚÈë¡°Ò»´øÒ»Æð¡±½¨É裬ʵÑéÖÐÒ½Ò©¹ú¼ÊºÏ×÷רÏî£¬ÍÆ¶¯Éç»áÁ¦Á¿ÌáÉýÖÐÒ½Ò©ÍâÑóÖÐÐÄ¡¢ÖÐÒ½Ò©¹ú¼ÊºÏ×÷»ùµØ½¨ÉèÖÊÁ¿£¬ÒÀÍÐÏÖÓлú¹¹½¨Éè¹Å°åҽѧÁìÓòµÄ¹ú¼ÊÁÙ´²ÊÔÑé×¢²áƽ̨¡£Ö¸µ¼ºÍÃãÀøÉç»á×ÊÔ´ÉèÁ¢ÖÐÒ½Ò©¡°Ò»´øÒ»Æð¡±Éú³¤»ù½ð¡£ÍƽøÔÚÏà¹Ø¹ú¼ÒʵÑéÇàÝïËØ¿ØÖÆÅ±¼²ÏîÄ¿¡£
2£®ÉÖÐÒ½Ò©½»Á÷ºÏ×÷¡£Àο¿ÍØÕ¹ÓëÓйعú¼ÒµÄÕþ¸®¼äÖÐÒ½Ò©ºÏ×÷£¬ÔöÇ¿Ïà¹ØÕþ²ß¹æÔò¡¢Ö°Ô±×ÊÖÊ¡¢²úÆ·×¢²á¡¢Êг¡×¼Èë¡¢ÖÊÁ¿î¿ÏµµÈ·½ÃæµÄ½»Á÷¡£ÃãÀøºÍÖ§³ÖÓйØÖÐÒ½Ò©»ú¹¹ºÍÕûÌåÒÔ¶àÖÖÐÎʽ¿ªÕ¹²úѧÑÐÓùú¼Ê½»Á÷ÓëºÏ×÷¡£Ôö½øÖÐÒ½Ò©ÎÄ»¯ÍâÑóÈö²¥ÓëÊÖÒÕ¹ú¼ÊÍÆ¹ãÏàÍŽᡣÃãÀøºÍÖ§³ÖÉç»áÁ¦Á¿½ÓÄÉÊг¡»¯·½·¨£¬ÓëÓкÏ×÷DZÁ¦ºÍÒâÔ¸µÄ¹ú¼ÒÅäºÏ½¨ÉèÒ»ÅúÓѺÃÖÐÒ½Ò½Ôº¡¢ÖÐÒ½Ò©¹¤ÒµÔ°¡£ÔöÇ¿Óë¸Û°Ą̈µØÇøµÄÖÐÒ½Ò©½»Á÷ºÏ×÷£¬½¨ÉèÔÁ¸Û°Ä´óÍåÇøÖÐÒ½Ò©¸ßµØ£¬´òÔì¸ßˮƽÖÐÒ½Ò½Ôº¡¢ÖÐÒ½ÓÅÊÆ×¨¿Æ¡¢È˲Å×÷Óý»ùµØºÍ¿Æ¼¼Á¢ÒìÆ½Ì¨¡£
3£®À©´óÖÐÒ½Ò©¹ú¼ÊÉÌÒµ¡£¶¦Á¦´ó¾ÙÉú³¤ÖÐÒ½Ò©·þÎñÉÌÒµ£¬¸ßÖÊÁ¿½¨Éè¹ú¼ÒÖÐÒ½Ò©·þÎñ³ö¿Ú»ùµØ¡£Íƶ¯ÖÐÒ½Ò©ÍâÑó±¾ÍÁ»¯Éú³¤£¬Ôö½ø¹¤ÒµÐ×÷ºÍ¹ú¼ÊÉÌÒµ¡£ÃãÀøÉú³¤¡°»¥ÁªÍø+ÖÐÒ½Ò©ÉÌÒµ¡±¡£Öð²½ÍêÉÆÖÐÒ½Ò©¡°×ß³öÈ¥¡±Ïà¹Ø²½·¥£¬¿ªÕ¹ÖÐÒ½Ò©ÍâÑóÊг¡Õþ²ßÑо¿£¬ÖúÁ¦ÖÐÒ½Ò©ÆóÒµ¡°×ß³öÈ¥¡±¡£Íƶ¯ÖÐÒ©Àà²úÆ·ÍâÑó×¢²áºÍÓ¦Óá£

£¨¾Å£©ÉÖÐÒ½Ò©ÁìÓòˢС£
1£®½¨ÉèÇкÏÖÐÒ½Ò©ÌØµãµÄÆÀ¼Ûϵͳ¡£½¨ÉèÍêÉÆ¿ÆÑ§ºÏÀíµÄÖÐÒ½Ò½ÁÆ»ú¹¹¡¢ÌØÉ«È˲š¢ÁÙ´²ÁÆÐ§¡¢¿ÆÑÐЧ¹ûµÈÆÀ¼Ûϵͳ¡£½¡È«¹«Á¢ÖÐÒ½Ò½Ôº¼¨Ð§ÉóºË»úÖÆ£¬³£Ì¬»¯¿ªÕ¹Èý¼¶ºÍ¶þ¼¶¹«Á¢ÖÐÒ½Ò½Ôº¼¨Ð§ÉóºËÊÂÇé¡£ÍêÉÆÖÖÖÖÖÐÒ½ÁÙ´²½Ìѧ»ùµØ±ê×¼ºÍ×¼ÈëÖÆ¶È¡£½¨ÉèÍêÉÆÇкÏÖÐÒ½Ò©ÌØµãµÄÈË²ÅÆÀ¼Ûϵͳ£¬Ç¿»¯ÖÐҽͷÄÔÓëÁÙ´²ÄÜÁ¦ÉóºË£¬½«»á¿´²¡¡¢¿´ºÃ²¡×÷ΪÖÐҽҽʦµÄÖ÷ÒªÆÀ¼ÛÄÚÈÝ¡£Ñо¿½¨ÉèÖÐÒ½Ò©È˲űíÑï½±ÀøÖƶȡ£Ñо¿ÓÅ»¯ÖÐÒ½ÁÙ´²ÁÆÐ§ÆÀ¼Ûϵͳ£¬Ì½Ë÷ÖÆ¶©ÇкÏÖÐÒ½Ò©¼ÍÂɵįÀ¼ÛÖ¸±ê¡£Í¨¹ýÙÉÐÐÆÀÒé¡¢Òý½øµÚÈý·½ÆÀ¹ÀµÈ·½·¨£¬ÍêÉÆÓÐÀûÓÚÖÐÒ½Ò©Á¢ÒìµÄ¿ÆÑÐÆÀ¼Û»úÖÆ¡£
2£®½¡È«ÏÖ´úÒ½Ôº¹ÜÀíÖÆ¶È¡£½¨ÉèÌåÏÖÖÐÒ½Ò½ÔºÌØµãµÄÏÖ´úÒ½Ôº¹ÜÀíÖÆ¶È£¬Âäʵµ³Î¯Ïòµ¼ÏµÄÔº³¤ÈÏÕæÖÆ£¬Íƶ¯¹«Á¢ÖÐÒ½Ò½ÔºÉú³¤·½·¨´Ó¹æÄ£À©ÕÅתÏòÌáÖÊÔöЧºÍÖÐÒ½ÄÚÔÚÊ½ÌØÉ«Éú³¤£¬ÔËÐÐģʽ´Ó´Ö·Å¹ÜÀíתÏòϸÄ廯¹ÜÀí£¬×ÊÔ´ÉèÖôÓ×¢ÖØÎïÖÊÒªËØ×ªÏòÔ½·¢×¢ÖØÈ˲ÅÊÖÒÕÒªËØ¡£Íƽø¹«Á¢ÖÐÒ½Ò½ÔºÈËʹÜÀíÖÆ¶ÈºÍн³ê·ÖÅÉÖÆ¶ÈˢУ¬Âäʵ¡°Á½¸öÔÊÐí¡±ÒªÇó¡£Âäʵ¹«Á¢ÖÐÒ½Ò½Ôº×Ü»á¼ÆÊ¦ÖÆ¶È¡£½¨ÉèÍêÉÆÖÐÒ½Ò½ÁÆÖÊÁ¿¹ÜÀíÓë¿ØÖÆÏµÍ³£¬ÍƽøÖÐÒ½²¡°¸ÖÊÁ¿¿ØÖÆÖÐÐĺÍÖÐҩҩʹÜÀíÖÊ¿ØÖÐÐĽ¨Éè¡£ÍêÉÆÖÐÒ½Ò½ÔºÔº¸Ð·À¿ØÏµÍ³¡£¹¹½¨Ðµ÷Ò½»¼¹ØÏµ£¬¸ÄÉÆÖÐÒ½Ò½ÎñÖ°Ô±ÊÂÇéÇéÐκÍÌõ¼þ£¬ÔÚÈ«Éç»áÓªÔì×ðÖØÖÐÒ½µÄÓÅÒìÆø·Õ¡£
3£®ÍêÉÆÖÐÒ½Ò©¼ÛÇ®ºÍÒ½±£Õþ²ß¡£½¨ÉèÒÔÁÙ´²¼ÛÖµºÍÊÖÒÕÀÍÎñ¼ÛֵΪÖ÷ÒªÒÀ¾Ý¡¢ÌåÏÖÖÐÒ½Ò©ÌØµãµÄÖÐÒ½Ò½ÁÆ·þÎñÎÀÍâÐÐÒÕÆÀ¹Àϵͳ£¬ÓÅ»¯ÖÐÒ½Ò½ÁÆ·þÎñ¼ÛÇ®Õþ²ß¡£ÔÚÒ½ÁÆ·þÎñ¼ÛÇ®¶¯Ì¬µ÷½âÖÐÖØµã˼Á¿ÖÐÒ½Ò½ÁÆ·þÎñÏîÄ¿¡£Ò½ÁÆ»ú¹¹ÅÚÖÆÊ¹ÓõÄÖÐÒ©ÒûƬ¡¢ÖÐÒ©ÖÆ¼ÁʵÑé×ÔÖ÷¶¨¼Û£¬ÇкÏÌõ¼þµÄ°´³ÌÐòÄÉÈë»ù±¾Ò½Áưü¹ÜÖ§¸¶¹æÄ£¡£¸ÄÉÆÊг¡¾ºÕùÇéÐΣ¬Ö¸µ¼ÐγÉÒÔÖÊÁ¿Îªµ¼ÏòµÄÖÐÒ©ÒûƬÊг¡¼ÛÇ®»úÖÆ¡£½«ÇкÏÌõ¼þµÄÖÐÒ½Ò½ÁÆ·þÎñÏîÄ¿ºÍÖÐÒ©°´³ÌÐòÄÉÈë»ù±¾Ò½Áưü¹ÜÖ§¸¶¹æÄ£¡£Ì½Ë÷ÇкÏÖÐÒ½Ò©ÌØµãµÄÒ½±£Ö§¸¶·½·¨£¬åàÑ¡ºÍÐû²¼ÖÐÒ½ÓÅÊÆ²¡ÖÖ£¬ÃãÀøÊµÑéÖÐÎ÷ҽͬ²¡Í¬Ð§Í¬¼Û¡£Ò»Ñùƽ³£ÖÐÒ½ÕïÁÆÏîÄ¿¿É¼ÌÐø°´ÏîÄ¿¸¶·Ñ¡£¼ÌÐøÉÖÐÒ½Ò©¼ÓÈë°´´²ÈÕ¸¶·Ñ¡¢°´ÈËÍ·¸¶·ÑµÈÑо¿¡£Ö§³Ö°ü¹Ü¹«Ë¾¡¢ÖÐÒ½Ò©»ú¹¹ºÏ×÷¿ªÕ¹¿µ½¡¹ÜÀí·þÎñ£¬ÃãÀøÉÌÒµ°ü¹Ü»ú¹¹¿ª·¢ÖÐÒ½ÖÎδ²¡µÈ°ü¹Ü²úÆ·¡£
4£®Ë¢ÐÂÍêÉÆÖÐÒ©×¢²á¹ÜÀí¡£ÓÅ»¯ÖÐÒ©ÁÙ´²Ö¤¾Ýϵͳ£¬½¨ÉèÖÐÒ½Ò©ÀíÂÛ¡¢ÈËÓÃÂÄÀúºÍÁÙ´²ÊÔÑé¡°ÈýÍŽᡱµÄÖÐÒ©×¢²áÉóÆÀÖ¤¾Ýϵͳ£¬Æð¾¢Ì½Ë÷½¨ÉèÖÐÒ©ÕæÊµÌìÏÂÑо¿Ö¤¾Ýϵͳ¡£Ì½Ë÷ÖÐÒ©ÒûƬ±¸°¸¡¢ÉóÅú¹ÜÀí£¬ÓÅ»¯Ò½ÁÆ»ú¹¹ÖÐÒ©ÖÆ¼Á×¢²á¹ÜÀí¡£ÍÆ½ø¹Å´ú¾µäÃû·½Ä¿Â¼Öƶ©Ðû²¼£¬¼ÓËÙÊÕÔØ·½¼ÁµÄÒªº¦ÐÅÏ¢¿¼Ö¤¡£
5£®ÍƽøÖÐÒ½Ò©ÁìÓò×ÛºÏˢС£½¨Éè10¸ö×óÓÒ¹ú¼ÒÖÐÒ½Ò©×ÛºÏË¢ÐÂÊ÷Ä£Çø£¬ÃãÀøÔÚ·þÎñģʽ¡¢¹¤ÒµÉú³¤¡¢ÖÊÁ¿î¿ÏµµÈ·½ÃæÏÈÐÐÏÈÊÔ£¬´òÔìÖÐÒ½Ò©ÊÂÒµºÍ¹¤Òµ¸ßÖÊÁ¿Éú³¤¸ßµØ¡£¿ªÕ¹ÌìÏÂϲãÖÐÒ½Ò©ÊÂÇéÊ÷Ä£ÊУ¨ÏØ£©½¨ÉèÊÂÇé¡£¿ªÕ¹Ò½ÁÆ¡¢Ò½±£¡¢Ò½Ò©Áª¶¯Ôö½øÖÐÒ½Ò©´«³ÐÁ¢ÒìÉú³¤ÊԵ㣬·¢»ÓϲãÊ×´´¾«Éñ£¬ÍêÉÆ¸üºÃʩչÖÐÒ½Ò©ÌØÉ«ÓÅÊÆµÄÒ½¸ÄÕþ²ß¡£
£¨Ê®£©Ç¿»¯ÖÐÒ½Ò©Éú³¤Ö§³Ö°ü¹Ü¡£
1£®ÌáÉýÖÐÒ½Ò©ÐÅÏ¢»¯Ë®Æ½¡£ÒÀÍÐÏÖÓÐ×ÊÔ´Ò»Á¬Íƽø¹ú¼ÒºÍÊ¡¼¶ÖÐÒ½Ò©Êý¾ÝÖÐÐĽ¨Éè¡£ÓÅ»¯Éý¼¶ÖÐÒ½¹Ý¿µ½¡ÐÅϢƽ̨£¬À©´óÁªÍ¨¹æÄ£¡£ÂäʵҽԺÐÅÏ¢»¯½¨Éè±ê×¼Óë¹æ·¶ÒªÇó£¬ÍƽøÖÐÒ½Ò½Ôº¼°ÖÐÒ½¹Ý¿µ½¡ÐÅϢƽ̨¹æ·¶½ÓÈëÈ«Ãñ¿µ½¡ÐÅϢƽ̨¡£ÔöǿҪº¦ÐÅÏ¢»ù´¡ÉèÊ©¡¢Êý¾ÝÓ¦Ó÷þÎñµÄÇå¾²·À»¤£¬ÔöÇ¿×ÔÖ÷¿É¿ØÊÖÒÕÓ¦Ó᣿ªÕ¹µç×Ó²¡ÀúϵͳӦÓÃË®Öзּ¶ÆÀ¼ÛºÍÒ½ÔºÐÅÏ¢»¥Áª»¥Í¨±ê×¼»¯³ÉÊì¶È²âÆÀ¡£ÃãÀøÖÐÒ½±æÖ¤ÂÛÖÎÖÇÄܸ¨ÖúÕïÁÆÏµÍ³µÈ¾ßÓÐÖÐÒ½Ò©ÌØÉ«µÄÐÅϢϵͳÑз¢Ó¦Óá£
2£®½¨Éè¹ú¼ÒÖÐÒ½Ò©×ÛºÏͳ¼ÆÖƶȡ£Öð²½ÍêÉÆÍ³¼ÆÖ±±¨ÏµÍ³£¬½¨ÉèÓëÎÀÉú¿µ½¡Í³¼ÆÐÅÏ¢¹²Ïí»úÖÆ¡£ÔöÇ¿×ÛºÏͳ¼ÆÈ˲Ų½¶Ó½¨É裬¹¹½¨Í³Ò»¹æ·¶µÄ¹ú¼ÒÖÐÒ½Ò©Êý¾Ý±ê×¼ºÍ×ÊԴĿ¼ϵͳ£¬½¨Éè¹ú¼Ò¡¢Ê¡¼¶ÖÐÒ½Ò©×ÛºÏͳ¼ÆÐÅϢƽ̨£¬½¨Éèͳ¼ÆÊý¾Ý°´ÆÚÐû²¼»úÖÆ£¬ÎȲ½Íƶ¯Êý¾Ý×ÊÔ´¹²Ïí¿ª·Å¡£
3£®ÔöÇ¿ÖÐÒ½Ò©·¨Öν¨Éè¡£ÉîÈëÍÆ½øÖÐÒ½Ò©·¨¹á³¹ÊµÑ飬ÍêÉÆÖÐÒ½Ò©·¨Ïà¹ØÅäÌ×ÖÆ¶È¡£Íƶ¯ÖÆÐÞ¶©Ïà¹ØÖ´ÂÉÀýÔòºÍ¹æÕ£¬ÔöÇ¿¶ÔµØ·½ÐÔ¹æÔò½¨ÉèµÄÖ¸µ¼¡£½øÒ»²½ÍƽøÌìÏÂÈË´ó³£Î¯»áÖÐÒ½Ò©·¨Ö´·¨¼ì²é±¨¸æ¼°ÉóÒéÒâ¼ûÂäʵÊÂÇé¡£½¨Éè²»Á¼Ö´Òµ¼ÍÂ¼ÖÆ¶È£¬½«ÌṩÖÐÒ½Ò©¿µ½¡·þÎñµÄ»ú¹¹¼°ÆäÖ°Ô±³ÏÐÅı»®ºÍÖ´ÒµÇéÐÎÒÀ·¨ÒÀ¹æÄÉÈëÌìÏÂÐÅÓÃÐÅÏ¢¹²ÏíÆ½Ì¨¡£Ç¿»¯ÖÐÒ½Ò©¼àÊÓÖ´·¨ÊÂÇ飬½¡È«³¤Ð§»úÖÆ£¬Âäʵִ·¨ÔðÈΣ¬ÔöǿְԱÅàѵ£¬ÍêÉÆ¼àÊÓÖ´¹æÔò·¶£¬ÖÜÈ«Ìá¸ßÖÐÒ½Ò©¼àÊÓÄÜÁ¦ºÍˮƽ¡£
4£®ÉÖÐÒ½Ò©¾üÃñÈÚºÏÉú³¤¡£ÔöÇ¿¾üµØË«·½ÔÚÖÐҽҩѧ¿Æ½¨Éè¡¢¿Æ¼¼Á¢Òì¡¢È˲Å×÷ÓýµÈ·½ÃæµÄºÏ×÷£¬ÍêÉÆÊÂÇé»úÖÆºÍÕþ²ß²½·¥£¬Á÷ͨѶϢ½»Á÷ÇþµÀ£¬¼ÓËÙ¾üÊÂÖÐҽҩѧ¿ÆÖÜÈ«½¨ÉèÓëÉú³¤£¬Ìá¸ß¾ü¶ÓÖÐÒ½Ò©ÕûÌå°ü¹Üˮƽ¡£

ËÄ¡¢Ç¿»¯×é֯ʵÑé
£¨Ò»£©ÔöÇ¿×éÖ¯Ïòµ¼¡£Ç¿»¯¹úÎñÔºÖÐÒ½Ò©ÊÂÇ鲿¼ÊÁªÏ¯¾Û»á°ì¹«ÊÒͳ³ïÖ°ÄÜ£¬ÔöÇ¿ÊÂÇéе÷£¬ÊµÊ±Ñо¿ºÍÍÆ¶¯½â¾öÖÐÒ½Ò©Éú³¤Ö÷ÒªÎÊÌâ¡£¸÷Ê¡£¨×ÔÖÎÇø¡¢Ö±Ï½ÊУ©ÒªÍêÉÆÖÐÒ½Ò©ÊÂÇé¿ç²¿·Öе÷»úÖÆ£¬Ö§³ÖºÍÔö½øÖÐÒ½Ò©Éú³¤£¬Íƶ¯½«ÖÐÒ½Ò©Ïà¹ØÊÂÇéÄÉÈëÕþ¸®¼¨Ð§ÉóºË¡£½¨É轡ȫʡ¡¢ÊС¢Ïؼ¶ÖÐÒ½Ò©¹ÜÀíϵͳ£¬ºÏÀíÉèÖÃÖ°Ô±Á¦Á¿¡£
£¨¶þ£©Ç¿»¯Í¶Èë°ü¹Ü¡£¸÷¼¶Õþ¸®Í¨¹ýÏÖÓÐ×ʽðÇþµÀÆð¾¢Ö§³ÖÖÐÒ½Ò©Éú³¤£¬Âäʵ¶Ô¹«Á¢ÖÐÒ½Ò½ÔºµÄ°ìÒ½Ö÷ÌåÔðÈΡ£Ö§³Öͨ¹ýµØ·½Õþ¸®×¨ÏîծȯµÈÇþµÀ£¬ÍƽøÇкÏÌõ¼þµÄ¹«Á¢ÖÐÒ½Ò½Ôº½¨ÉèÏîÄ¿¡£Ö¸µ¼Éç»áͶÈ룬´òÔìÖÐÒ½Ò©¿µ½¡·þÎñ¸ßµØºÍѧ¿Æ¡¢¹¤Òµ¼¯¾ÛÇø¡£ÃãÀø½ðÈÚ»ú¹¹ÒÀ·¨ÒÀ¹æÎªÇкÏÌõ¼þµÄÖÐÒ½Ò©ÁìÓòÏîÄ¿Ìṩ½ðÈÚÖ§³Ö£¬½øÒ»²½ÍêÉÆÖÐÒ½Ò©Éú³¤¶àÔª»¯Í¶Èë»úÖÆ¡£
£¨Èý£©½¡È«ÊµÑé»úÖÆ¡£ÔöÇ¿¹ú¼ÒºÍÊ¡£¨×ÔÖÎÇø¡¢Ö±Ï½ÊУ©Á½¼¶ÍýÏëÏνӡ£Ç¿»¯ÍýÏëÌåÀýʵÑéµÄÖÆ¶È°ü¹Ü£¬½¨Éè¼à²âÆÀ¹À»úÖÆ£¬¼à²âÖØµãʹÃü¡¢ÖØ´óÏîÄ¿¡¢ÖØ´óË¢ÐÂÐж¯µÄÖ´ÐÐÇéÐΣ¬¾ÙÐÐÖÐÆÚ¡¢Ä©ÆÚÆÀ¹À£¬ÊµÊ±·¢Ã÷²¢½â¾öÖ÷ÒªÎÊÌ⣬ȷ±£±¾ÍýÏë˳ËìʵÑé¡£
£¨ËÄ£©×¢ÖØÐû´«Ö¸µ¼¡£×öºÃÕþ²ß½â¶ÁºÍÅàѵ£¬ÔöÇ¿ÕýÃæÐû´«ºÍ¿ÆÑ§Ö¸µ¼£¬¶¦Á¦´ó¾ÙÐû´«ÖÐÒ½Ò©´«³ÐÁ¢ÒìÉú³¤Ð§¹û£¬ÊµÊ±»ØÓ¦ÈºÖÚ¹ØÇУ¬ÓªÔìÓÅÒìÉç»áÆø·Õ¡£ÊµÊ±×ܽáÌáÁ¶µØ·½ºÃµÄ×ö·¨ºÍÂÄÀú£¬ÔöÇ¿µä·¶±¨µÀ£¬Ê©Õ¹Ê÷Ä£ÒýÁì×÷Óᣳä·ÖÑéÕ¹¸÷·½ÃæÆð¾¢×÷Óã¬ÐÎÓñ³ÉÉç»áÅäºÏÌåÌùºÍÖ§³ÖÖÐÒ½Ò©Éú³¤µÄÓÅÒìÃûÌá£

ÉÂICP±¸14004850ºÅ
ɹ«Íø°²±¸61011102000338ºÅ


